华游体育中国官网入口
你的位置:华游体育中国官网入口 > 华游体育新闻 >


春潮涌动沃野间,战术赋能促振兴!在新年源流,从化区一马率先,锚定“百千万工程”五年显贵变化的狡计,梳理汇编了各级强农惠农富农战术行为2026年开年主理事项之一。通过强战术,促落地,确保战术红利精确直达镇村、狡计主体和农户手中,切实将战术的和顺滚动为发展的实效。
本次战术汇编涵盖了种粮、耕地、地盘流转、商品有机肥、农机购置、农机报废更新等15个要点限制,既不竭了过往战术的踏实性,也融入了适合发展面貌需要的新举措。
接下来,咱们将系列战术分期刊登,沿路解锁这份战术“大礼包”,用恋战术红利,对持以气派大革新,股东营商环境大进步,完了全年农业农村高质地发张开好局起好步,共同谱写从化设备齐市当代农业强区的新篇章!
一、种粮大户补贴
广州市扶直战术
文献依据:《广州市农业局 广州市财政局对于印发广州市种粮大户补贴使命实施有狡计的奉告》(穗农〔2018〕94号)
补贴对象及条目:单造栽培水稻15亩以上(含15亩)的承包狡计户或通过照章流转耕地的种粮大户、家庭农场、农业企业、农民专科配合社和农业社会化工作组织等新式农业狡计主体。有以下情形之一的,不得申报:(1)承包外区耕地栽培水稻的面积;(2)在水稻孕育历程中插后失管、征地填土、半途改种等的稻田;(3)已被征用的耕地,未经领有地盘使用权的单元的甘心,私行耕耘的稻田;(4)经农业部门核实认定虚报骗补的农户。
补贴表率:300元/亩/造,每户单造补贴金额不跳跃50万元。
申报阶梯:由坐蓐者自行动直到村民委员会申报并签名阐发种粮面积。
申报时候:早造5月1日前,晚造9月1日前。
实施时候:2018年7月2日起实施。
广州市扶直战术
文献依据:《广州市农业局 广州市财政局对于印发广州市种粮大户补贴使命实施有狡计的奉告》(穗农〔2018〕94号)。
补贴对象和条目:开展种粮大户补贴使命的村民委员会。
补贴表率:每个行政村每年补贴1000元。
申报时候:早造5月1日前,晚造9月1日前。
实施时候:每年发文。

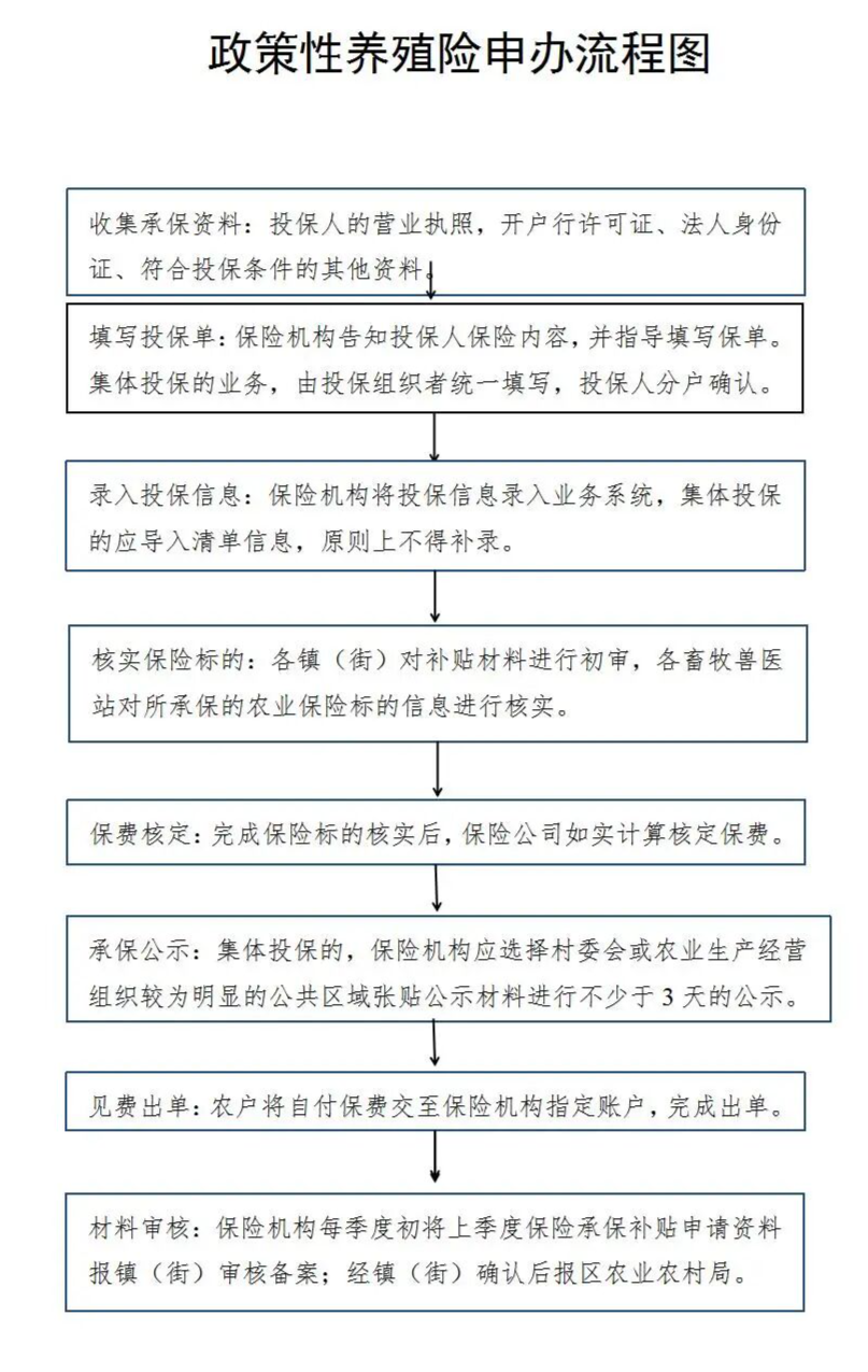
二、战术性农业保障
文献依据:《广州市农业农村局 广州市财政局对于印发2024-2026年广州市战术性农业保障实施有狡计的奉告》(穗农〔2024〕76号)
参保对象:全市适合投保条目的悉数农户、企业、农场、配合社、镇(街)村等农业坐蓐狡计者。其中,种养场合、种养品种应适正当律、法例、法子、表率性文献及行业表率联系章程;不得使用禁限用农(兽)药;生息毁灭物排放应适合环保要求;猪、牛、鸡和鸭等生息类品种需按照强制免疫局势进行腐朽接种;能繁母猪、牛等大牲口应佩带国度章程的畜禽标志。参保的生息户、企业、农场必须全场投保,不得遴荐性投保。
实施时候:2024年至2026年,共3年。
保障品种:
1.栽培类:岭南生果、水稻(含水稻十足老本)、水稻制种、玉米、花生、马铃薯、甘蔗、花草苗木、盆栽花草、茶叶、蔬菜、大豆。
2.生息类:能繁母猪、奶牛、生猪(含育肥猪、仔猪)、家禽(含肉鸡、蛋鸡、肉鸭)、水产生息、当代化海洋牧场生息。
3.设施农业:栽培大棚(含棚架、棚膜和设施)。
4.区级试点品种。荧惑各区自行开办秉性农业保障,各区在上述险种之外新成立并实施的秉性险种或价钱(收入)指数保障等新模式,由区农业农村部门会同级财政部门实时向市农业保障使命小组备案,不固定市财政补贴比例,市农业保障使命小组视情况赐与保费奖补。
保障期限:
1.水稻(含水稻十足老本)、水稻制种、玉米、花生、马铃薯、甘蔗、大豆以一个孕育期行为一个投保周期。
2.能繁母猪、奶牛以一年行为一个投保周期;生猪(含育肥猪、仔猪)以一批次或一年行为一个投保周期。
3.栽培大棚以一年行为一个投保周期;蔬菜、花草苗木、茶叶、岭南生果以一茬或一年行为一个投保周期,盆栽花草以一批次行为一个投保周期。
4.肉鸡、肉鸭、水产生息(含淡水、咸淡水)以一批次或一年行为一个投保周期,蛋鸡、当代化海洋牧场生息以一年行为一个投保周期。
保障包袱:
1.栽培类:(1)由于暴雨、大水(政府行蓄洪以外)、内涝、风灾(包括狂风、龙卷风、台风等)、热带气旋、雹灾、冻灾、低温冷害、失火、旱灾、雷击、地震、爆炸、泥石流、突发性滑坡、崖崩、建筑物倒塌、空中启动物体陨落、病虫草鼠害、野活泼物毁损等原因径直变成保障地点亏损,且亏损率达到15%(含)以上的,保障东说念主按照保障条约的商定认真补偿。(2)蔬菜除以上保障包袱外,当保障地点遇到单日降雨量达到100mm及以上的,保障东说念主按照保障条约的商定认真补偿。
2.生息类(不含水产生息险、当代化海洋牧场生息险):(1)由于疫病、疾病、失火、爆炸、暴雨、大水(政府行蓄洪以外)、内涝、旱灾、风灾、雷击、高温、地震、雹灾、冻灾、突发性滑坡、崖崩、泥石流、建筑物倒塌、空中启动物体陨落等原因径直变成保障母猪、生猪(含仔猪、育肥猪)、奶牛逝世,保障东说念主按照保障条约商定认真补偿。以上包袱变成保障家禽(肉鸡、肉鸭、蛋鸡)逝世,且默契七日内逝世总量达到单批次生息总量3%(含)或单日内逝世总量达到单批次生息总量1%(含)以上,保障东说念主按照保障条约的商定认真补偿。(2)由于发生高传染性疫病,政府实施强制扑杀导致保障地点逝世的,保障东说念主也认真补偿,但补偿金额以保障金额扣减政府扑杀专项补贴金额的差额为限。(3)生息险设定疾(疫)病不雅察期,其中能繁母猪20天、育肥猪10天、仔猪 3 天、奶牛 10 天,肉鸡 7 天、肉鸭 5 天、蛋鸡 15 天,保障期限届满续保的地点,华游体育罢免不雅察期,在不雅察期内因保障包袱中疾病、疫病所致的保障地点逝世,保障东说念主不认真补偿。
3.省级水产生息险:(1)在保障技巧内,由于疾病、疫病、高温、低温冷害、冻灾原因径直变成保障水产逝世,按照每口鱼塘保障水产生息数目区分单独商酌,且默契7天(含)内变成每口鱼塘逝世数目达到当批次保障水产生息数目的40%(不含)以上的,保障东说念主按照本保障条约的商定认真补偿;(2)在保障技巧保内,由于暴雨、大水(政府行蓄洪以外)、风灾、雷击、地震、泥石流、河堤溃堤原因径直变成鱼塘漫堤、溃堤(溃口截面积>0.5m2),变成保障水产亏损;或由于上述原因导致停电(停电时长>4h)变成保障水产生息鱼塘增氧机、水泵不使命发生缺氧,变成保障水产亏损的,左证漫堤、溃坝等第或停电时候,由保障入按照保障条约的商定认真补偿;(3)在保障技巧内,出现保障水产所在县级(含)以上气候部门发布预警或涵盖预警地区的台风、暴雨、阴寒和高温预警或气候部门未发布预警,而实质预警地区的,国度气候站(南沙等6个未设国度站的区,以离保障地点最近距离的气候站不雅测数据代替,且须经市气候部门审核认定依据的气候站点)监测数据达到预警类别时,可由投保东说念主和保障东说念主招供的第三方专科气候工作机构发布预警指定地区或涵盖预警指定地区的台风、暴雨、阴寒和高温预警领导报告,具体第三方专科气候工作机构由投保东说念主与保障东说念主协商确定,并在保障单中载明。预警类别触发条目区分为一类预警和二类预警。
4.地方水产生息险:
(1)在保障期限内,由于暴雨、风灾、大水(政府行蓄洪以外)、雷击、地震、泥石流、河堤溃堤等原因径直变成保障水产的逝世,大约导致停电变成水居品生息鱼塘增氧机、水泵不使命发生缺氧波折变成水产逝世,且逝世率达到15%(含)以上;
(2)因遭受上述列明的当然灾害事故而发生溃坎、漫坎,甚至保障水产潜逃;
(3)由于高温、低温冷害、冻灾变成保障水产的逝世;
(4)因疾病、疫病变成保障水产在不雅察期以后的逝世。被保障水产从保障单奏效之日起10日内为传染病不雅察期。在不雅察期内发生疾病逝世,保障公司不负补偿包袱。
(5)在保障技巧内,保障水产出现(1)(2)(3)(4)所列明保障包袱风险时,被保障东说念主出于镌汰亏损辩论所发生的必要的、合理的腐朽用度、施救用度,保障东说念主按照保障条约的商定认真补偿。
5.栽培大棚险:由于暴雨、大水(政府行蓄洪以外)、内涝、风灾、雹灾、高温、地震、泥石流、突发性滑坡、爆炸、建筑物倒塌、空中启动物体陨落、崖崩、失火、野活泼物毁损等原因径直变成保障大棚的亏损,保障东说念主按照本保障条约的商定认真补偿。
6.当代化海洋牧场生息保障:由于热带气旋、暴雨、高温、低温冷害,以及疾病、疫病等原因,导致保障牧场水产逝世或亏损的,保障东说念主按照保障条约商定认真补偿。
各险种的承保理赔规程及详备赔付表率另行制定。



三、商品有机肥购置补贴
广州市扶直战术
文献依据:《广州市农业农村局 广州市财政局对于印发广州市商品有机肥购置补贴实施有狡计的奉告》(穗农规字〔2023〕6号)、《广州市农业农村局对于印发广州市商品有机肥购置补贴使命实施笃定的奉告》
补贴对象及条目:本市领域内栽培食粮、油料作物、蔬菜、生果和中草药等农作物的栽培户、企业、配合社、家庭农场,且栽培面积达到15亩以上(含15亩)。
补贴表率:1.纳入补贴领域的补贴对象购置畜禽生息毁灭物(包括沼液)、秸秆、枯枝树叶、菇渣、粮油加工残渣等毁灭物为主要原料(占比30%以上)的商品有机肥每吨补贴400元,其中以畜禽生息毁灭物(包括沼液)为主要原料(占比30%以上)的商品有机肥每吨补贴450元;2.经广州市农业农村局认定的本市辖区内粤港澳大湾区“菜篮子”坐蓐基地(栽培类),购置使用商品有机肥的补贴表率均为每吨500元。悉数购置补贴最高不跳跃1吨/亩/年。
申报阶梯:肯求者自主购买经认定的商品有机肥坐蓐企业坐蓐商品有机肥后,可向所在行政村(或绝顶于行政村组织)忽视肯求并提交补贴肯求尊府。
申报时候:每年12月31日前。
实施时候:2023年1月1日起实施。
四、农机购置补贴
广州市扶直战术
文献依据:广州市农业农村局 广州市财政局对于印发广州市农机购置与应用补贴实施有狡计的奉告(穗农函【2024】380号)、广东省农业农村厅、财政厅对于印发《广东省2024-2026年农机购置与应用补贴实施有狡计(粤农农规【2024】13号)》的奉告以及中央财政资金料理联系文献要求。
补贴对象:补贴对象为辖区内从事农业坐蓐的农民和农业坐蓐狡计组织(以下简称“购机者”)。农业坐蓐狡计组织包括农村集体经济组织、农民专科配合经济组织、农业企业和其他从事农业坐蓐狡计的组织。
补贴表率:中央财政农机购置与应用补贴实行定额补贴,补贴表率按省农业农村厅公布的补贴额一览表实践。
申报条目:农机购置补贴实行“自主购机、定额补贴、先购后补、区级结算、直补到卡(户)”战术。购机者自主遴荐购买机具,按市集化原则自行与农机产销企业协商确定购机价钱与支付阵势,并对交游行动真确性、灵验性和可能发生的纠纷承担法律包袱。农机购置补贴通过“广东省农机购置补贴肯求办理工作系统”办理,工作系统长年默契洞开。
申报阶梯:
购机者购机自主通过手机在线提交补贴肯求尊府,或径直到当地农业农村部门肯求并提交尊府。机具核验按照《广州市从化区农业农村局对于印发《广州市从化区农机购置补贴机具核验轨制》的奉告》联系章程实践。无极机、联贯收割机等纳入牌证料理的机具(凭牌证免核验)、单机补贴额在五千元及以上或区农业农村(农机)诈欺部门以为需核验的机具,须进行“见东说念主识趣见票”现场核实。
申报时候:全年
实施时候:2024年12月31日起。

翰墨:黄利谊 区农业农村局宣
裁剪:利文婷
初审:刘芳
审核:王瑞君
华游体育
开云官方体育app下载

备案号: