华游体育中国官网入口
你的位置:华游体育中国官网入口 > 华游体育新闻 >华游体育(中国)官方网站 广东省科学工夫厅对于认定第一批农村科技特派职责任站的告知
发布日期:2026-04-01 20:31 点击次数:57

各关系地市科技局,各关系单元:
凭证《广东省科学工夫厅对于推动农村科技特派职责任站拓荒关系责任的告知》(粤科函农字〔2025〕1197号)(以下简称《告知》)等文献限定,经拓荒主体陈诉、地市科技部门推选、省科技部门审核备案等步伐,现认定并公布第一批广东省农村科技特派职责任站(名单见附件)。关系事项告知如下:
一、强化勾引监督,压实处罚职守
各地市科技处罚部门应切实按照《告知》关系要求,加强统筹合作、业务勾引和追踪处罚,依期报送拓荒责任进展和追忆,推动责任站拓荒落到实处、发扬实效。
二、明确拓荒任务,提高运营效力
经认定的责任站应严格盲从《告知》要求,确立健全里面处罚与启动轨制,华游体育中国官网入口落实科技处罚部门勾引下的站长负责制,整合腹地区农村科技特派员劳动资源,老成完成凝华科技劳动产业协力、促进科技恶果对接回荡、培养“百千万工程”实用型东谈主才、孵化耕种鼎新主体、协助开展特派员追踪处罚等主要任务,标准财务支拨,着力提高责任站拓荒质料与运营效力。
三、捏续完善拓荒,实动作态认定
对于本次未被认定的陈诉单元,请在地市科技部门勾引下,对照《告知》中对于责任站拓荒基本条款要求,在拓荒主体、设施花样、启动团队、处罚轨制等方面加紧整改。省科技厅将按照“锻练一批、认定一批”的原则,对后续合适条款的责任站赐与动态审核认定。
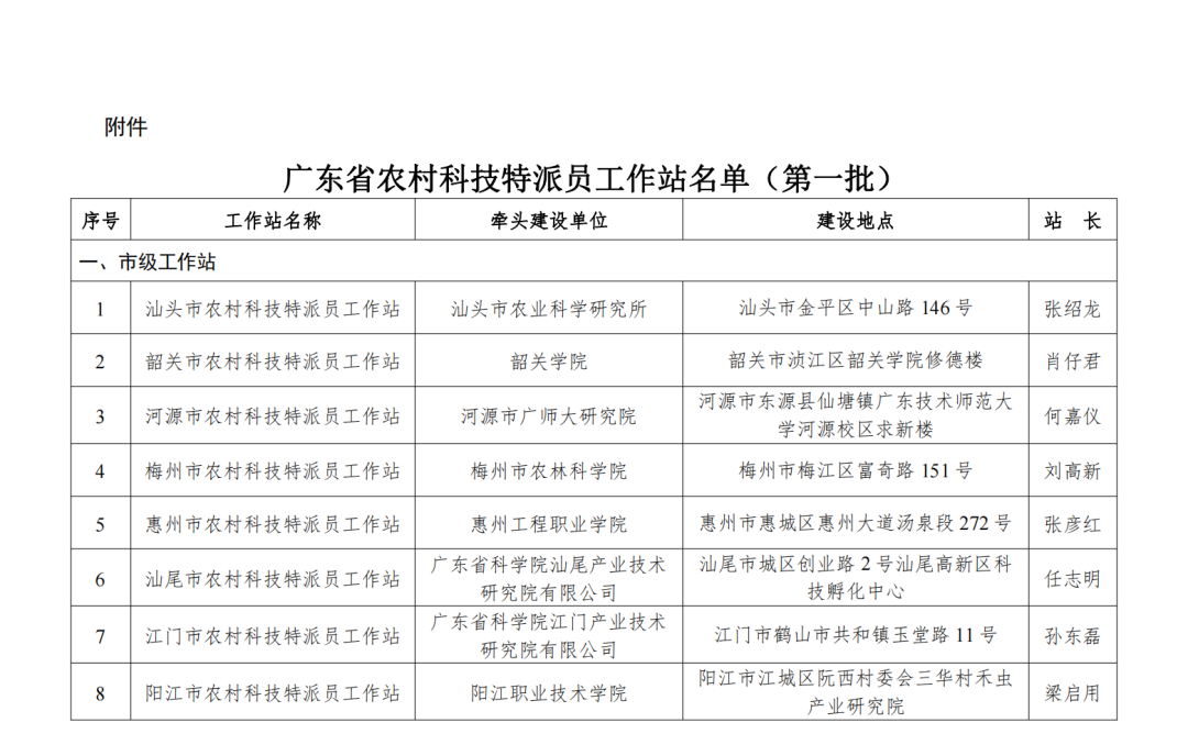
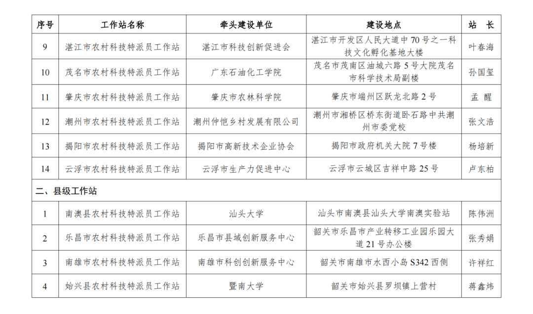
附件:广东省农村科技特派职责任站名单(第一批)





开首:广东省科学工夫厅公众信息网
(详见广东省科学工夫厅公众信息网 http://gdstc.gd.gov.cn)
开云官方app下载
推荐资讯

备案号: